改革开放以来,伴随广东省作为“对外开放”前沿,珠江三角洲成为“先行一步”的地区,粤港澳青年一代的交往交流逐渐加强,特别是通过志愿服务(义务工作)的合作交流成为常态。20世纪90年代后期,香港和澳门分别回归祖国,青年交流与志愿服务合作进一步加强,但是其中也出现曲折和波动,尤其是香港青年的认识偏差与行为偏差引起社会的关注。为此,广东省团校志愿服务研究中心结合从20世纪80年代以来对于粤港澳青年与志愿服务的追踪调查,详细分析三地各种相关元素的演变,提供参考借鉴。

01 珠三角青年的志愿服务与国家情怀轨迹
广东省珠江三角洲地区的广州、深圳、珠海、佛山、东莞、中山、江门、惠州、肇庆等九市的青年在改革开放以来,经历从封闭到开放、从运动到建设、从落后到发展、从贫瘠到繁荣的变化。珠三角青年的志愿服务与国家情怀的关系不断提升、不断丰富。
第一,转轨。新中国成立后,旧社会被长期压抑的国家情怀得到释放,青年一代前所未有的热情投入到国家建设中。“大跃进”“超英赶美”“文革”,当促使国家更加强大、美好的意愿脱离了实际可能时,中国就不得不陷入曲折的探索中。广东省珠江三角洲地区从20世纪50年代到80年代,前后出现四次大的“逃港潮”,“尤其是1976年‘文革’结束,不少人从政治高压中解脱出来,他们通过境外的亲朋好友接触了更多的信息,加上阶级斗争的枷锁开始松懈,一种前所未有的躁动在民间浮现出来,‘逃港’高潮再次突如其来。”这件事情报到邓小平同志那里,邓小平同志以政治家的智慧提出解决问题的思路,“杀出一条血路来”,开启创办经济特区的历程,为中国的改革开放、转型发展探索新路径。我们当时对新创办的深圳特区与内地山区的韶关地区青年作比较调查,可以看出思想观念的差异。1985年谭建光在《开放政策与广东青年》中分析,“深圳特区青年在开放政策中看到了光明,看到了经济起飞的希望,也认识到党中央决策的伟大和正确。他们中赞成进一步开放的,与对照组韶关市数据相比,高出将近一倍(深圳70.77%,韶关34.75%)。深圳特区占三分之二的青年对于进一步开放、加快改革发展等政策持赞成态度;当时的韶关地区青年仅仅有三分之一持赞成态度,相当多的青年持“观望”或“不了解”的态度。改革开放前,志愿服务以义务劳动的形式出现,青年突击队、青年扫盲队、青年学雷锋、青年义务参加绿化、水利兴建等,广东的四最青年突击队、雷州青年运河、越秀体育公园的修建等都体现着青年对国家建设的热情参与。改革开放促使珠江三角洲地区青年的国家情怀发生转轨,变为以支持国家改革开放、支持国家经济发展作为国家情怀的重要标志。
第二,相连。在改革开放的同时,珠江三角洲地区特别是深圳经济特区,又成为中国内地探索和发展志愿服务的先行地区,青年群体称为率先探索的主体力量。全国“四个第一”即1983年北京大栅栏第一个“综合包户”志愿服务项目;1987年广州第一条“手拉手”志愿者服务热线;1989年天津朝阳里社区第一个“社区志愿服务队伍”;1989年深圳第一个正式依法注册志愿组织“深圳义工联”。其中就有两个在珠江三角洲地区,是在继承“学雷锋、做好事”基础上,积极学习借鉴外国及港澳地区经验,开创了“南方特色”志愿服务。我们曾经调查访问深圳义工联第一届理事长俞泓,询问为什么成为国内(内地)第一个依法注册的志愿组织。他们介绍就是到香港义工组织交流的时候,获得启发;只有依法注册才能够在社会上广泛开展服务并获得权益保障,也能够让志愿组织规范发展,增强自主性和持续性。广州的“志愿热线”也是获得香港义工热线启发后兴办的,佛山的“义工团”是在香港义工回乡服务的时候建议成立的等等。可以发现,这个时期的珠江三角洲地区志愿服务兴起、志愿组织发展与香港、澳门的交流有千丝万缕的联系。然而,其中最大的区别是珠江三角洲地区的青年,在借鉴外国及港澳地区经验,开展志愿服务的时候就主动与“学雷锋、做好事”相联系,主动纳入党的全心全意为人民服务宗旨倡导和落实。这样,珠三角青年的志愿服务与国家情怀建立密切的关系,促进了青年的国家情怀理念与情感的提升。
第三,并重。广东省珠江三角洲地区的青年发展与志愿服务,经过20世纪80年代的初期探索之后,90年代纳入“中国青年志愿者行动”的大潮,并且一直成为创新的领先者。从分散的志愿者服务,到志愿组织发展壮大,再到公益创业蓬勃发展,进入“志愿者之城”“慈善之城”“公益小镇”“关爱社区”建设的热潮,志愿服务成为与经济发展、社会建设共同发挥积极作用的元素。在珠江三角洲地区,“如果说,20世纪80年代、90年代的青年公益人士,较多注重关怀弱势群体、提供支持帮助,那么,21世纪的青年公益创业者就开始致力于改变社会、建设社会,探索公平合理的社会。”这时候,珠三角的青年通过志愿服务,加深对国家负责和国家需求的了解,培养自我融入国家的浓厚意识,逐渐在服务体验、实践教育的熏陶下成为国家合格公民、国家建设人才。
第三,交融。进入21世纪的新阶段,广东省珠三角的青年志愿服务,从参与北京奥运会获得国际经验,到承办广州亚运会志愿服务、深圳大运会志愿服务,以“一起来,更精彩”“我在这里”等志愿者口号,吸引国内外民众的关注,促进国际国内志愿服务元素的融合,提升中国的国际形象。这个时期,珠三角青年的志愿服务与国家情怀互相交融、互为补充。青年通过志愿服务的国内传播、国际传播感受中国社会发展的魅力;也在国家情怀的激励下更加深度参与服务社会、服务民众的各类志愿者行动,发挥国家公民的重要作用。
第四,理性。在当代,青年处于“世界公民”的环境之中,任何事情都既有国家判断视角,也受国际视角影响;青年处于“网络世界”的环境之中,任何事情既有常规的了解和判断,也有来自虚拟世界和复杂语境的影响。为此,珠江三角洲地区青年通过参与志愿服务、回归理性、拥有理智来培养国家情怀是非常重要的。特别是2020年入春,一场突如其来的“新型冠状病毒”疫情席卷而来,由武汉开始,波及全国近30个省市,甚至改变了长期以来的春节生活方式,“防范疫情”成为节庆期间的头等大事。2020年1月25日,中共中央政治局常务委员会召开会议,研究新型冠状病毒感染的肺炎疫情防控工作。习近平同志指出,“各级党委和政府必须按照党中央决策部署,全面动员,全面部署,全面加强工作,把人民群众生命安全和身体健康放在第一位,把疫情防控工作作为当前最重要的工作来抓。”在这个时刻,青年不仅仅是普通人,不仅仅是当事人,更不仅仅是旁观者,而且是积极支持防控工作、开展防疫宣传的志愿者,要为人民健康和生命保障做出贡献。为此,带动更多的青年志愿者在家庭、在社区、在小城镇开展并传播志愿服务,不仅仅体现了大城市的文明繁荣,也掀起了“公益小镇”的新热潮。构建“公益小镇”的志愿服务网络,也成为防控疫情的一种有效屏障。2020年李晓欣、谭建光在《中国公益小镇与小镇青年研究——以广东省桂城街道为案例》中分析,“桂城、公益小镇就是通过公益志愿服务发展,让小镇青年看到这里的爱心、热情、活力、希望,青年在参与公益活动的同时激发好奇心和创造力,也就为自己的人生激发新动力、产生新目标。”我们发现,春节回家的青年因为防范新型冠状病毒的蔓延,留在家中、村居、乡镇生活,但是通过网络和微信传播志愿精神、推广志愿服务,给予城乡居民关心和帮助身边的人,一起共度难关。这种不是“轰轰烈烈”,而是“平凡朴实”的志愿服务,恰恰是理性的体现、恰恰是理智的选择,呈现未来志愿服务社区化、乡村化、生活化、常态化的新趋势。
在这一进程中,珠江三角洲地区青年的国家情怀不断积淀、不断深化,融入日常生活之中,融入每个人的意识与心灵。
02 香港青年的志愿服务与国家情怀轨迹
从文献梳理看,香港青年、志愿服务、国家情怀的关系是一种复杂的关系,经历发展和曲折。从十九世纪后期,英国通过不平等条约占据香港之后,就有意识地开展“去中国化”。但是,香港的一代代民众特别是青年,仍然在艰难的环境中表现出国家情怀与爱国热情,包括20世纪20年代的“省港大罢工”(广东省与香港工人联合),20世纪40年代的“省港大营救”(抗日中抢救中国文化人士),20世纪60年代的“左翼大运动”等,都体现与祖国的亲近和联系。改革开放之后,这种进程不断加快,经历不同的发展阶段,也呈现不同的状态。
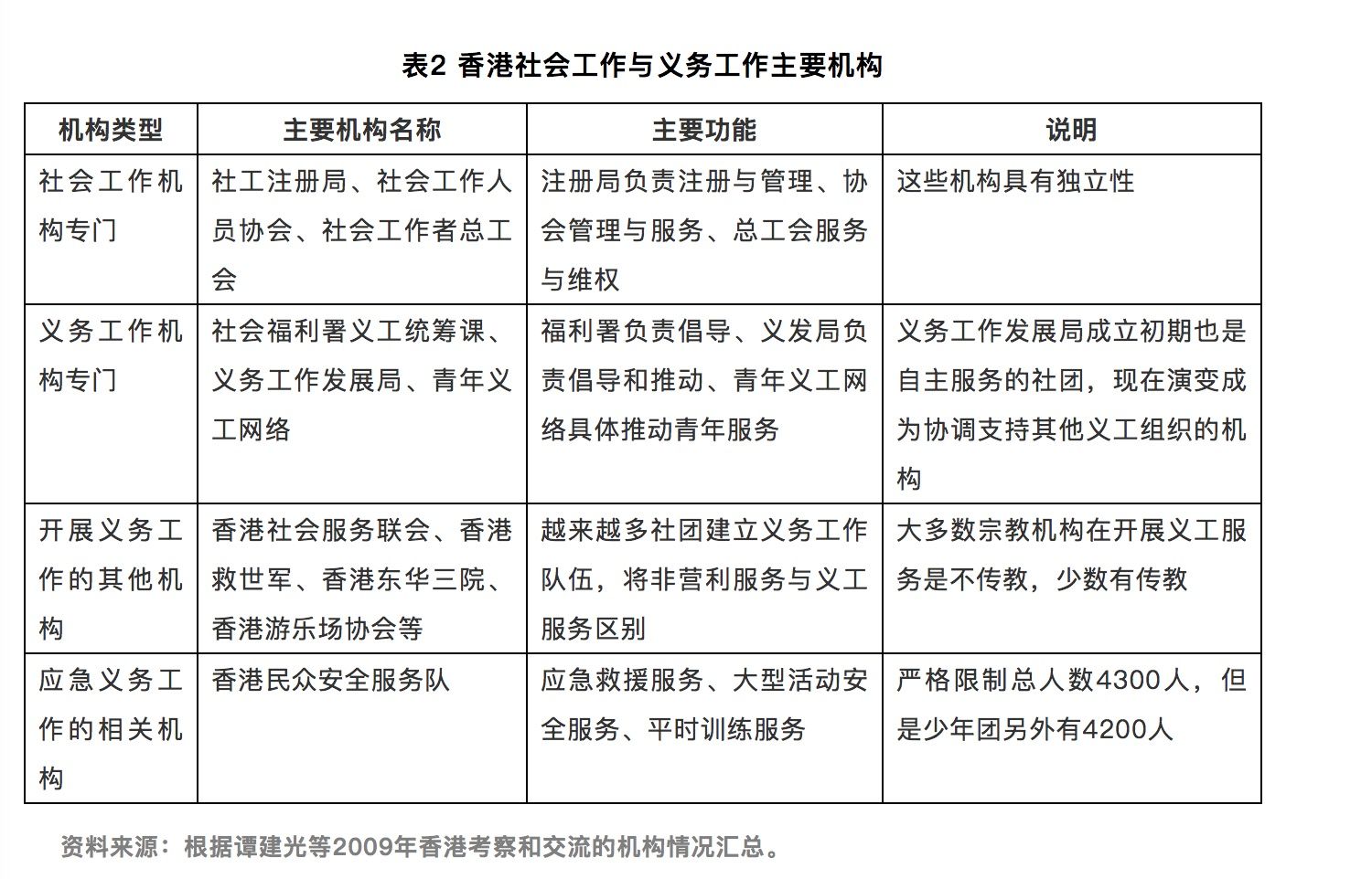
第一、距离。改革开放初期,香港民众包括青年对于内地的认知是狭隘的,仍然停留在“文革”动乱的看法。但是,创办深圳经济特区,开放“罗湖桥头”,为 香港居民与内地居民的交往提供渠道,开始打破隔阂、拉近距离。这时候,内地对于香港志愿服务的发展非常关注,并且不断派人前往考察和了解。谭建光等在20世纪80年代后期至21世纪初期多次到香港与社会工作、义务工作(志愿服务)机构交流,整理了香港情况,提供内地政府部门参考。

应该看到,改革开放初期香港居民、香港青年对内地了解不多、认识不足,但是由于是血脉同胞,很快就加强经济、社会、文化、公益的交往交流,建立相互的信任与支持。广州、深圳、佛山、江门、中山等地的青年到香港考察学习义务工作之后,回乡开展志愿服务的探索和创新;香港青年社团也进入内地,到珠江三角洲地区支持和推动志愿服务的发展。
第二、沟通。进入20世纪90年代后期,以及21世纪头10年,香港青年在回归之后,对于中国的了解和认识有一定的加强,尤其是在北京奥运会、广州亚运会、深圳大运会期间,香港义工社团派出志愿者前来参与服务、交流合作,有利于理念和情感的沟通。2010年,香港义务工作发展局的《香港义工创传奇》一书介绍,“北京奥运会的成功关键因素之一,是志愿者出色的表现,10万名志愿者的无私奉献和亲善微笑,备受各方关注。香港派往京奥服务的200多名义工既感光荣,又获得难能可贵的经验。”这个时期,香港青年义工前来珠江三角洲地区进行交流,合作开展助老、助学、助困、环保、生态等服务,带动珠三角九市的乡镇、村居志愿服务发展。同时,香港青年义工也学习北京奥运会、广州亚运会的志愿服务经验,促进香港大型赛会志愿服务的创新发展。志愿服务对培养香港青年的国家情怀起到明显的推动作用。
第三、疏离。在香港与内地通过国际赛会、社区活动促进青年志愿者交流合作的时候,香港的一些社会舆论环境发生变化。香港教育领域延续“去中国化”的做法,对于在大中小学生中开展祖国教育的措施进行干扰和抵制,造成不良后果;香港的法律延续欧美中心、英国霸权的做法,对于“离心离德”的事件纵容乃至放纵;香港社会服务界的议员明显表现出“亲英”心态,对青年义工群体产生不良影响。在这种情况下,香港与内地,包括与珠江三角洲地区的志愿服务合作逐渐减少,青年交往逐渐减少,相互之间的了解和认识淡薄,产生越来越强的疏离感,最终导致国家情怀减弱。
第四、贴近。面对“修例风波”和“香港骚乱”以来的严峻形势,国家关注对香港青年的激励、服务、吸引和引导。特别是推行粤港澳大湾区合作发展,就是在促进区域繁荣的同时,为青年生活发展和前途发展提供更多更好的机会。2020年曾志敏、宁悦在《香港青年对内地的社会心理:演变历程与建构路径》中分析,“从内地与香港关系的长远发展来看,为香港青年提供相应的国民待遇,既有利于香港青年摆脱民生问题的困扰,提高青年的生活水平,又有利于纠正他们对内地的偏见。继而,从经济基础层面重塑对祖国的向心力,提升国民身份的认同程度,让他们在内地的发展更安心,从而自觉融入国家发展大局。”为此,我们认为在做好经济合作、文化合作、治理合作、生态合作的同时,加强志愿服务的交流合作,吸引香港青年在参与大湾区志愿服务活动的时候,感受国家文化的熏陶,培育国家情怀的基因,具有特别重要的价值。
03 澳门青年的志愿服务与国家情怀轨迹
澳门是毗邻珠海的一个小城市,具有独特的发展历史和发展特色。自从葡萄牙占据澳门以后,澳门长期处于“边缘性”发展的状态。赌博成风、黑社会猖獗、社会治安混乱曾是大家对澳门的认识。青年处于生活缺乏前途、追求缺乏目标的状态。中国改革开放后,内地加强了与澳门的交流合作,澳门青年也通过珠海、中山等进入中国内地,在经济文化、志愿服务等多领域交流合作。
第一、距离。与香港青年一样,澳门青年在改革开放初期对于内地的印象是模糊的,是有隔阂的,仍然停留在“文革”动乱的阴影之中。但是,通过珠海经济特区的创办,开放“拱北口岸”,澳门青年与内地青年由接触和交流,包括志愿服务的交流沟通,逐渐拉近距离。1999年吴军民在《澳门青年参政意识的历史发展及现实启示》中分析,“如果说20世纪60年代澳门青年冷漠政治、参政意识淡薄,是由于政治体制长期将华人排斥在外,青年失去参政权利的话,那么进入70年代后,这种状况有所改变。”改革初期,这种消除隔阂和距离的探索需要一段时间,需要两地青年的共同努力。
第二、渐近。从20世纪80年代开始,澳门童子军、救世军、街坊协会、邻里互助会等就长期与珠海、中山、佛山、广州番禺等交流合作。澳门志愿社团派遣青年骨干前往这些地区,不仅仅开展助老助残服务,而且开展志愿者的培训辅导;同时,也邀请内地志愿组织参与澳门的重大活动。笔者在20世纪90年代前中期就多次参与澳门童子军、救世军等的年会,考察和了解志愿服务的新形式新内容。
这样,距离感逐渐消失,两地青年通过经济文化和志愿服务的交流交往,获得共同的祖国认知、共同的国家认同。
第三、合作。从澳门青年国家情怀的形成历程看,回归祖国是一个重要的契机。回归之前,澳门的黑社会猖獗和社会治安不稳非常突出;回归之后在中国政府的帮助下,严厉打击黑社会,扭转社会治安形势;并且在赌博业之外发展旅游业和其他产业,促进民生改善。这样,澳门居民包括青年一代对于国家的认同加深。同时,在志愿服务方面,澳门青年受到内地的影响也越来越多。2005年,澳门义务工作者协会主席洪汉铭在《义工服务与澳门社会和谐建设》中分析,“1999年12月,澳门正式回归祖国,澳门的民主概念渐渐增强,义务工工作类别亦由以往集中在福利服务方面趋向多元化。公民意识有所增强,越来越多的人愿意参与义工服务,愿意享受义工服务,从而提升社会参与程度。”这样,澳门不仅仅有原来的义工联合会、街坊协会、邻里互助会等等,还成立了青年志愿者协会、志愿者联合会、青年志愿团等等与内地紧密合作的社团,不断参与两地志愿服务活动,受到中国文化的熏陶,培养浓厚的国家情怀。
第四、共识。澳门青年对于参与北京奥运会、广州亚运会、深圳大运会的志愿服务非常积极,在派出优秀志愿者参与赛会服务的同时,还积极学习和掌握内地志愿服务的经验,回到澳门进行传播推广。这些两地的交流合作,让澳门青年对于中国文化的历史、现在、未来有较深的认识,对于青年一代依托祖国富强追求自我前途有较大的期待,从而形成中华民族伟大复兴的共识。
第五、交融。近年来,澳门青年更加主动融入粤港澳大湾区的发展。一方面选派大量优秀青年志愿者参加中国志愿服务交流会暨青年志愿服务项目大赛,选派优秀青年志愿者参加广东省“益苗计划”粤港澳大湾区志愿服务专项赛,加强与内地的合作交流;另一方面,澳门积极主办和承办多样化的国际志愿服务交流活动,亚太地区志愿服务交流活动,邀请内地特别是大湾区的志愿者代表参加,建立中国连通世界、走向国际的一个桥梁。2020年面临“新型冠状病毒”疫情扩散、打赢“疫情防控阻击战”的过程中,澳门社会及青年的支持和参与热情高,作出许多贡献。据不完全统计,截至2月6日,澳门中联办代收账户共接收澳门各界捐款1.02亿澳门元、3632.45万港元。除定向捐款外,澳门各界的捐款已于7日统一划转湖北省慈善总会。澳门社会各界还通过不同形式向内地疫情防控开展捐赠,累计捐款捐物折合澳门币超过3亿元。澳门青年志愿者协会、澳门义务工作者协会等主动参与防控疫情的宣传和倡导,向澳门公众介绍内地“疫情防控阻击战”的进展情况,对稳定人心、共同抗疫作出贡献。
从回归祖国以来的发展看,澳门充分发挥“小城大桥梁”的积极作用,探索澳门青年通过志愿服务活动培养国家情怀,主动为中国社会发展和国际交流做贡献,值得关注和研究。